首页 > 体育

一块烂菜地拷问80亿中超 世界第六联赛的雄心无处安放

作者: 来源:QQ 2019-04-08 10:28:38

因为军运会的原因,卓尔的主场本赛季最终“花落”五环体育中心,但赛季的第3个主场,五环体育中心体育场的草皮,就给卓尔“惹出”了大麻烦。比赛被迫延期后,对手建业上告到足协,要求将这场对决判为卓尔0-3告负。【中超专题】卓...

因为军运会的原因,卓尔的主场本赛季最终“花落”五环体育中心,但赛季的第3个主场,五环体育中心体育场的草皮,就给卓尔“惹出”了大麻烦。比赛被迫延期后,对手建业上告到足协,要求将这场对决判为卓尔0-3告负。【中超专题】

卓尔方面,则为了甩锅,先是将责任推卸给主场的运营商,但运营商遭到炮轰后,随即澄清,主场草皮不在他们的维护范围内。但无论如何,责任是武汉方面的,建业的要求有理有据,但足协的“断案”恐怕又是以和稀泥为主。

一场国内足球顶级联赛,因为场地不佳而延期。

五环体育中心成“试验品”,通过验收有猫腻?

由于今年年底的军运会原因,卓尔的主场最近2年都得“挪来挪去”,本赛季定在了五环体育中心,实际上也有当试验品的成分。五环体育中心是首个投入使用的军运会比赛场地,卓尔原本的主场武汉体育中心,目前还在改造中。

而且武汉方面,将五环体育中心作为卓尔的主场,还是有让其成为试验品的意思,“这正好为定于10月中下旬在此举行的军运会足球赛积累设施保障、竞赛组织等方面的经验。”

五环体育中心能成为2019赛季中超卓尔的主场,那自然是通过了中国足协的考核验收,今年的2月21日,官方就表示五环体育中心通过验收,并且介绍了草皮的状况,“使用天然草加人工草的混合草,其中天然草采用冷暖季交替型草,能保证不同季节都有绿草长出。占比7%至10%的人工草,可增加草坪整体的韧性和耐久性,为高强度比赛提供有力保障。”

但一个半月之后,五环体育中心彻底“栽”了,而远本亲密无间的合作伙伴之间互相推诿。

由于场地情况不佳,建业与卓尔的比赛已确定延期。

甩锅?运营商:不是我的错

4月6日,如果没有意外,卓尔和建业将在五环体育中心体育场打响一场中超的对决,但当天突然传出,这场比赛有可能延期的传闻。随后,建业和卓尔方面先后官宣,这场比赛延期,足协则公布了补赛的日期——5月8日。

但对于草皮为何质量不佳,随后的各种说法都甚嚣尘上,湖北媒体首先为卓尔方面说话,称佳兆业文体集团是五环体育中心的运营商,负责球场的运营管理和维护工作,并且还透露,卓尔主场的运营商试图用喷绿漆的做法,蒙混过关,但最终未能如愿以偿。

湖北媒体先为卓尔“开脱”,而卓尔主帅李铁更是彻底将锅甩给了运营商,顺带还透露了一个秘密,卓尔的新基地无法使用,也是这家运营商的锅,“场地是承包出去的,不归我们管啊!我们也是受害者!其实第一场打完北京国安我们就已经向球场的运营商,场地的建设和维护公司投诉场地不好的问题。我听说我们的新基地场地也是这个公司做的,也是做得很差,有两块场地已经重新做了,这也是我们迟迟没有搬家最主要的原因。”

卓尔主帅李铁向球迷道歉

眼见成为众矢之的,佳兆业文体集团也不甘心就此背锅,发表声明称,内场草皮不在维护范围内,“针对个别社交媒体出现的不实言论,对我司声誉造成不良影响,现给予正面澄清。”

主教练李铁称,卓尔主场的运营商将俱乐部的面子丢尽了,但转过头来,运营商就表示与他们无关。这样扯皮,也就意味着丢掉面子的不仅仅是卓尔,整个武汉足球也需要为此背锅,但这个锅到底有多重呢?

建业要求判卓尔0-3告负,全看足协如何“断案”

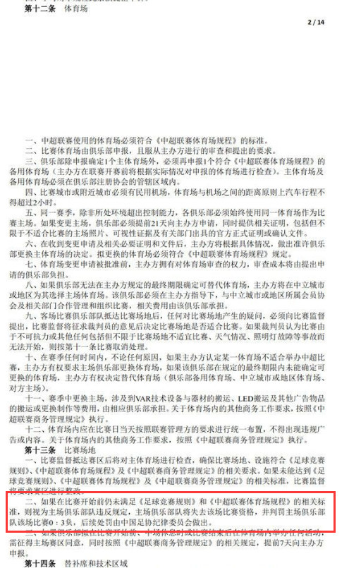
在卓尔忙于和运营商扯皮的情况下,建业则“反戈一击”,依据《2019中国足协超级联赛规程》,希望直接判卓尔0-3告负,这场比赛没有补赛的必要。建业的主场航海体育场,实际上也是各队的噩梦,在经过不少对手的抗议后,建业如今已经失去了“护身符”。

而《2019中国足协超级联赛规程》里确实有明文规定:场地达不到中超联赛的要求属于主场方责任,应判罚主场俱乐部队0-3负。并且建业表示,是比赛监督现场查看场地后达不到标准,而且建业已经向足协中超联赛部上报了抗议函。

足协对此类情况有明文规定

卓尔主场错在先,无论是哪一方的过失,建业的抗议要求都是合情合理,现在全看中国足协最后如何断案。尤其是卓尔和建业,将是本赛季保级的直接竞争对手,建业不战而胜“获得”3分,等于排名将直接超过卓尔。

足协敢拿中超一线队开刀?只能打压预备队?

建业方面要求判卓尔0-3告负,但只提到了《2019中国足协超级联赛规程》的第12和第13条,而规程的第11条,则是如何“重新安排比赛”,“主办方应在裁判员做出取消比赛决定后3小时内,在考虑体育精神及组织等因素的前提下,决定是否重新安排比赛,或是否采取其他必要行为,或决定延续该比赛。”

足协官方已经发布了这场比赛的延期通知,按照足协的规程来看,这是双方商议过的结果,最终一层一层报到中国足协,才定下的延期5月8日比赛的结果。

换句话说,既然中国足协可以做出比赛延期的决定,那也可以接受建业的请求,判卓尔0-3告负,毕竟一切的解释权都在足协手里,而且从规程上来看,足协都站在了规矩的制高点。

所以,足协已经做了延期的决定后,想再让足协改判,可就不那么容易了。建业很可能只是为了给自己的球迷一个交代,才做出了要求判卓尔0-3告负的决定。

因为违规现象,被取消比赛结果,最终改判违规方0-3告负,上赛季的预备队联赛就曾中招。鲁能2-1击败国安、泰达2-1击败华夏的预备队联赛,均因为鲁能和泰达未执行U-23球员使用规定,最终改判鲁能和泰达0-3告负。

然而,这仅仅是预备队联赛,违规的前提下接受处罚是给足协面子,中超一线队的正式比赛,足协如何断案还得考虑到影响,最后的结果恐怕也是足协和稀泥,在某些方面“照顾”建业一下,补赛呢,还是如期进行。至于那1500名建业远征军,恐怕除了建业方面的关心外,其他当事方都是事不关己高高挂起。

2019中国足协职业俱乐部准入工作会议上,足协副主席李毓毅再次提出,要把中超打造成“世界第六联赛”的美好愿景。自从中超版权卖出5年80亿的高价,中超联赛就被推到了亚洲第一的地位。如今,这个命题不仅需要成绩的支持,更面临一块“烂菜地”的拷问。

(扎库米)

各方声音

建业正式向足协发抗议函:按规则应判卓尔0-3负

卓尔主场运营商发文澄清:草坪不在公司保养范围内

李铁痛斥场地供应商:别光想着赚钱 延期自己都觉得丢人

事件发展

武汉场地不达标卓尔战建业延期 5月8日晚两队补赛

上一篇 下一篇

I 热点 / Hot